塑料污染会影响后代发育吗?
塑料已成为现代社会不可或缺的一部分,广泛用于制造、包装和医疗设备等应用。然而,它们的广泛使用导致了与塑料垃圾相关的环境污染问题的出现。
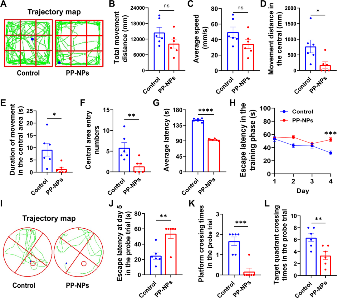
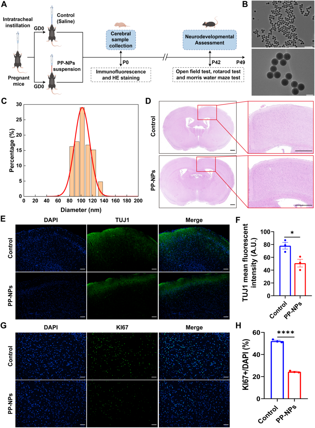
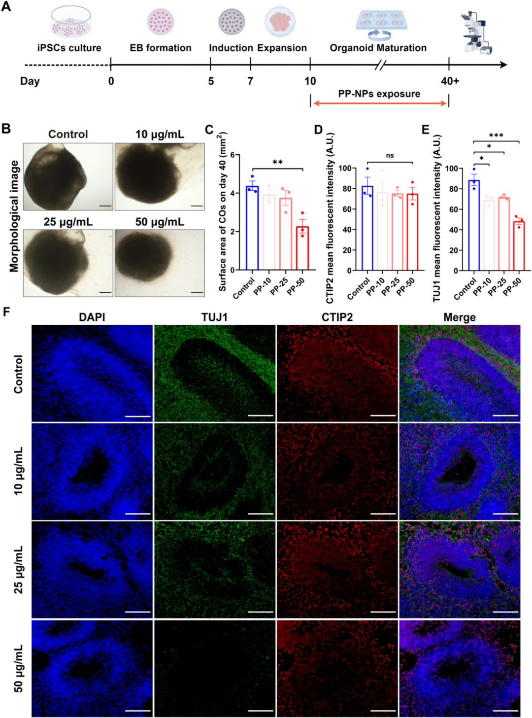
目前,公众对塑料污染的担忧已延伸至其更隐蔽的形态——纳米塑料。这类尺寸微小(通常<1微米)的塑料颗粒,源于塑料制品在使用和降解过程中的持续释放,因其极小的体积和巨大的比表面积,可穿透生物屏障(如胎盘、血脑屏障),在生物体内广泛分布并长期蓄积。 纳米塑料的长期健康风险,特别是对发育关键窗口期的精确影响,是当前环境健康研究的前沿与公众关切的焦点。由于纳米塑料可穿透生物屏障的特性,怀孕期间吸入纳米塑料对于胎儿大脑发育的影响也成为了大众关注的焦点。 01 母体PP-NPs 暴露显著损害胎儿大脑皮层发育 研究发现,母体暴露于 PP-NPs 会显著损害胎儿皮层的神经元分化和增殖。研究者通过使用气管内滴注 PP-NPs 构建体内模型,并发现 PP-NPs 组神经元标志物 TUJ1 的表达水平显著低于对照组,表明神经元分化受到抑制。此外,PP-NPs 组细胞增殖标志物 KI67 的表达显著降低。 Fig.1 Effects of prenatal exposure to PP-NPs on fetal cerebral cortical development (A) Schematic overview of the mouse experiment. (B-C) Transmission electron microscopy images and Particle size analysis of PP-NPs. (D) Representative HE staining of cerebral cortex sections. (E-F) Expression of TUJ1 in the cerebral cortex sections. (G-H) Expression of KI67 in the cerebral cortex sections. [1]. 02 子代出现多种行为缺陷 神经行为评估也同样显示,母体暴露子代存在显着缺陷。研究者对母体暴露后的 6 周龄小鼠进行了神经行为测试。旷场试验中,PP-NPs 组在中央区停留时间降低41%(P<0.01),表现为疑似焦虑的状态; rotarod 测试中,PP-NPs 组跌落潜伏期缩短58%(P<0.05),表明运动协调能力降低;Morris 水迷宫测试中,PP-NPs 组第 4 天的逃避潜伏期延长2.3倍(P<0.01),表明学习能力受损,平台穿越次数减少67%(P<0.001),进一步表明其空间记忆受到严重损害。 Fig.2 Effects of prenatal exposure to PP-NPs on neurobehavior in mouse offspring. (A-F) Open field test. (G) The average latency to fall in rotarod test. (H-L) Morris water maze test[1]. 03 脑类器官揭示PP-NPs 毒理 此外,研究者利用人源性体外类器官模型进一步探索了 PP-NPs的毒理学。暴露于 PP-NPs 的人脑类器官表现出生长和神经元分化减少,50 μg/mL PP-NPs使类器官表面积缩小38%(P<0.001),关键神经元标志物如 TUJ1、MAP2和PAX6显着下调。 Fig.3 PP-NPs inhibited growth and neuronal differentiation of human COs. (A) Schematic diagram of PP-NPs exposure on COs. (B) Morphological changes of COs in four groups on day 40. (C) Surface area of COs on day 40. (D-F) Expression of TUJ1 and CTIP2 in COs from four groups on day 40[1]. 04 分子机制解析 转录组学分析发现1023个基因下调,其中310个与神经活性配体-受体相互作用(NLRI)通路相关。分子对接和荧光共定位分析进一步表明 CYSLTR1 和 PTH1R 是 PP-NPs 的关键分子靶点。这些发现为纳米塑料对发育中的大脑的毒理学影响提供了新的见解,并强调了采取预防措施以保护怀孕期间胎儿神经发育的必要性。 Fig.4 Pathway enrichment analysis and expression of common DEGs in the NLRI pathway. (A) KEGG pathway enrichment analysis based on DEGs between PP-10 group and control group. (B) KEGG pathway enrichment analysis based on DEGs between PP-50 group and control group. (C-D) GSEA analysis of neuroactive ligand-receptor interaction pathway. (E) Heatmap of the common DEGs in NLRI signaling pathway. (F) RT-qPCR analysis of CYSLTR1, PTH1R, GIPR, EDN3, PENK, and NPVF mRNA[1]. 05 结论与展望 该研究首次阐明孕期吸入PP-NPs可通过抑制CYSLTR1/PTH1R 信号通路破坏胎儿神经发育并导致后代神经行为障碍。 使用小鼠模型和人脑类器官模型,该研究证明 PP-NPs 抑制神经元分化和神经干细胞的维持和增殖,损害认知和运动功能,并改变参与神经发育的关键信号通路。 虽然研究存在实验中使用的纳米塑料的暴露剂量和持续时间可能与实际环境暴露水平不同等局限性,但其创新性地整合跨物种模型(小鼠模型和人脑类器官模型)和计算生物学方法,为评估纳米塑料的健康风险提供了新思路。 iPSC体外疾病模型研究平台 南模生物iPSC疾病研究模型平台拥有多年培养干细胞的经验和干细胞基因编辑技术,已建立稳定的iPSC诱导系统,可提供高效的疾病研究模型。 iPSC体外疾病模型的优势: 可提供的服务内容及交付周期如下: 若您有相关需求,欢迎拨打400-728-0660热线,或通过南模生物微信公众号在线咨询,或致信marketing@modelorg.com。我们的专业团队将竭诚为您服务! 关于我们 上海南方模式生物科技股份有限公司(Shanghai Model Organisms Center, Inc.,简称"南模生物"),成立于2000年9月,是一家上交所科创板上市高科技生物公司(股票代码:688265),始终以编辑基因、解码生命为己任,专注于模式生物领域,打造了以基因修饰动物模型研发为核心,涵盖多物种模型构建、饲养繁育、表型分析、药物临床前评价等多个技术平台,致力于为全球高校、科研院所、制药企业等客户提供全方位、一体化的基因修饰动物模型产品解决方案。
你也可能感兴趣
Cre-ERT2在无Tamoxifen诱导的情况下,在细胞质内处于无活性状态;当Tamoxifen诱导后,Tamoxifen的代谢产物4-OHT(雌激素类似物)与ERT结合,可使Cre-ERT2进核发挥Cre重组酶活性。
查看你一定听说过Cre-lox重组系统,无论你是否直接进行过基因操作。由于Cre-lox系统具有操作简单、重组率高的优点,如今已经成为体内外遗传操作的强有力工具。利用Cre-lox系统,可以在特定细胞、组织或整个生物体,甚至在特定时间点敲除或表达某个基因,实现对特定基因的时空特异性操作,这对基因功能的研究和人类疾病动物模型的建立都具有深刻影响。
查看
