Nature |南模生物助力打通抗原呈递“最后一公里”
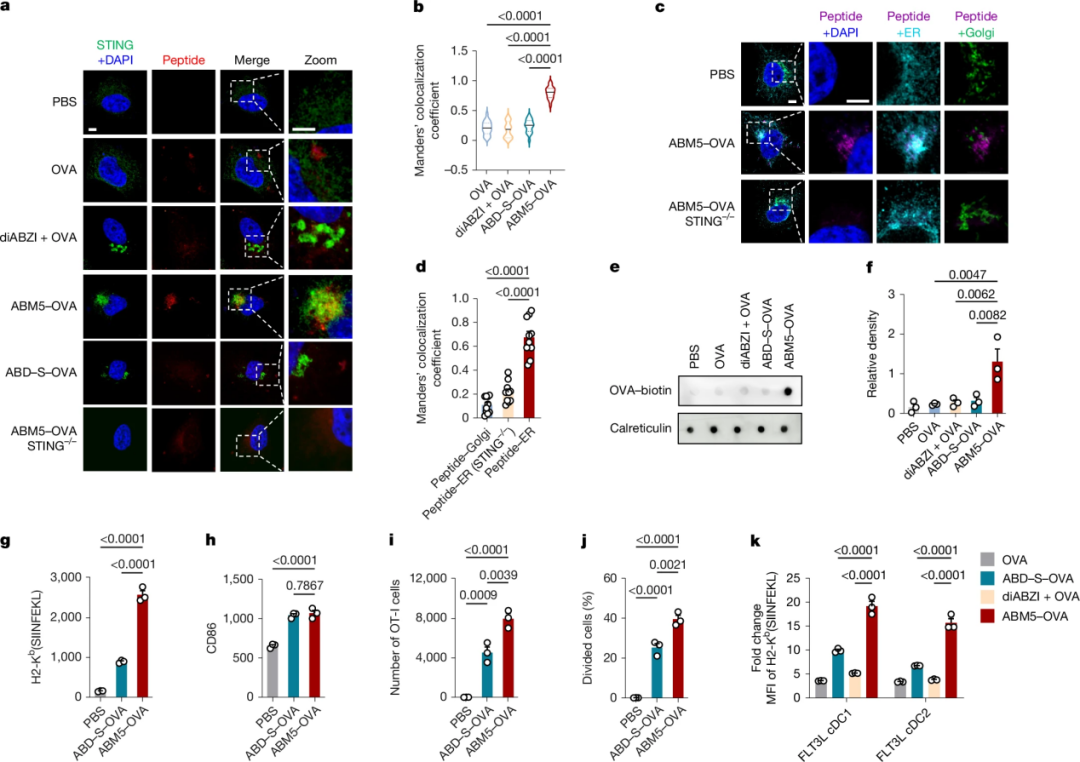
2025年3月26日,中山大学附属第一医院王骥研究员团队、复旦大学基础医学院陆路研究员团队以及辽宁大学生命科学院曾颖玥副教授团队在Nature上以Article形式发表了题为“STING agonist-based ER targeting molecules boost antigen cross-presentation”的研究论文。该研究开发了一种基于STING激动剂的内质网靶向分子SABER,通过将抗原靶向内质网并聚集抗原递呈关键蛋白组分形成“微反应器”,显著增强抗原交叉递呈,在不同的疫苗中增强CD8+ T细胞免疫反应7~150倍,为传染病广谱预防性疫苗和慢性感染、肿瘤治疗性疫苗提供新的疫苗佐剂与递送系统。
南模生物为该研究提供了CAG-hACE2-IRES-Luc-Tg(目录号:NM-TG-200002)小鼠。
利用该技术,团队先后评估了疫苗佐剂在抗肿瘤免疫和抗极易变异的病毒(如冠状病毒)感染中的作用。基于SABER技术的MC38结直肠癌新抗原疫苗可实现小鼠持续90天无瘤生存,并建立长期免疫记忆抵御肿瘤的二次接种。
此外,在PD-1抗体耐药的B16F10黑色素瘤模型中,基于SABER的M27表位新抗原疫苗可显著延长生存期,疗效远超临床研究中广泛使用的Poly I:C。
而在传染病疫苗中,SABER同样能诱导高水平的针对新冠病毒保守表位的CD8+ T细胞免疫反应,显著降低小鼠在新冠病毒BA.5.2亚变体攻毒后的病毒载量。在增强CD8+ T细胞免疫反应诱导的同时,SABER还可以显著提升中和抗体的诱导。
该研究的主要贡献:新型内质网靶向分子SABER将抗原递送策略从传统针对组织与细胞尺度的“宏观”路径,革新为细胞器水平的“微观”靶向。此技术不但能够提升CD8+ T细胞免疫反应,而且兼具增强体液免疫反应的佐剂效应。因此,有望在未来的临床应用中发挥重要作用,为癌症和传染病的防治带来新策略,为下一代预防性和治疗性疫苗研发提供了关键的理论技术。
南模生物拥有经验丰富的模型定制团队,可为客户定制敲除、条件性敲除、点突变、人源化、敲入等多种类型的基因编辑小鼠。此外,南模生物拥有含上万种成品小鼠的模型资源库,基本覆盖热门基因的敲除/条件性敲除小鼠、免疫缺陷小鼠、靶点人源化小鼠、自发疾病小鼠、Cre/Dre 工具鼠、荧光示踪小鼠等。
若您有相关需求,欢迎拨打400-728-0660热线,或通过南模生物微信公众号在线咨询。我们的专业团队将竭诚为您服务!
关于我们
上海南方模式生物科技股份有限公司(Shanghai Model Organisms Center, Inc.,简称"南模生物"),成立于2000年9月,是一家上交所科创板上市高科技生物公司(股票代码:688265),始终以编辑基因、解码生命为己任,专注于模式生物领域,打造了以基因修饰动物模型研发为核心,涵盖多物种模型构建、饲养繁育、表型分析、药物临床前评价等多个技术平台,致力于为全球高校、科研院所、制药企业等客户提供全方位、一体化的基因修饰动物模型产品解决方案。
你也可能感兴趣
Cre-ERT2在无Tamoxifen诱导的情况下,在细胞质内处于无活性状态;当Tamoxifen诱导后,Tamoxifen的代谢产物4-OHT(雌激素类似物)与ERT结合,可使Cre-ERT2进核发挥Cre重组酶活性。
查看
