北京时间 2 月 21 日,复旦大学附属华山医院郁金泰团队在Science 上发表了题为“Neuronal FAM171A2 mediates α-synuclein fibril uptake and drives Parkinson’s disease”的最新研究成果 。这项研究揭示了帕金森病的全新治疗靶点FAM171A2,并发现了潜在的小分子抑制剂bemcentinib,为帕金森病的病因治疗提供了突破性方向。
南模生物为该研究提供了Fam171A2-KO和Fam171A2-Flox小鼠。

帕金森病是仅次于阿尔茨海默病的第二常见的神经退行性疾病,严重影响患者日常生活,致残率和死亡率较高。全球帕金森病患病人数预计将从 2015 年的 700 万左右增至 2040 年的 1300万。帕金森病的核心病理特征是病理性α-突触核蛋白(α-synuclein, α-syn)的异常聚集和传播。这些纤维状聚集物(α-syn fibrils)通过“朊病毒样”机制在大脑神经元间扩散,导致多巴胺能神经元死亡,引发运动障碍和认知功能下降。然而,α-syn纤维如何被神经元特异性识别并内吞的分子机制此前尚未明确。
Fig1. Elevated FAM171A2 expression correlates with a-syn pathology in patients with PD.
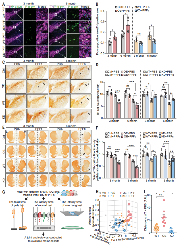
在前期的研究中,郁金泰团队通过超百万样本的全基因组关联分析(GWAS)发现FAM171A2基因的5个突变位点(如rs708384)与帕金森病风险显著相关。临床样本分析也证实帕金森病患者脑脊液中FAM171A2蛋白水平显著升高,且与α-syn病理标志物呈正相关。通过一系列体内外实验,研究团队发现在神经元细胞膜上,FAM171A2像“智能识别门”一样,可选择性地结合病理性α-突触核蛋白,并携带其进入到神经元中,诱导神经元内单体形式的α-突触核蛋白发生错误折叠,造成神经元死亡和其在神经元间的传播。随后,为在动物模型上进一步探究FAM171A2和帕金森样症状进展的关系。研究团队构建了FAM171A2过表达和全身敲除小鼠模型,过表达模型采用腺相关病毒(AAVs)注射小鼠右侧SN的方法构建,全身敲除模型利用CRISPR-Cas9基因组编辑系统删除FAM171A2基因中的外显子4至7的方法构建。由于FAM171A2纯合敲除的致死性,研究使用了FAM171A2杂合小鼠;FAM171A2杂合小鼠没有表现出明显的形态或行为异常。小鼠右侧背侧纹状体注射α-syn PFFs (2 μg/μl)后3或6个月后,研究团队发现与对照组小鼠相比,FAM171A2过表达小鼠脑中p-α-syn病理学累积增加,而FAM171A2敲除小鼠则没有表现出明显的形态学或行为学异常。
Fig2. FAM171A2 controls PFFs inoculation-induced a-syn pathology and neurotoxicity.为了直接测试神经元来源的FAM171A2对于α-syn PFF诱导帕金森病变的必要性,研究团队进一步开发了一种神经元特异性敲除FAM171A2的小鼠模型(Nes-Cre+:fam 171a2 flox/flox)。在与α-syn PFFs孵育3个月后,FAM171A2的神经元特异性敲除复制了在全身敲除小鼠中观察到的所有保护性表型。综上所述,研究团队发现表明神经元FAM171A2双向调节α-syn病理的积累并影响PFFs的神经毒性。基于上述发现,研究团队利用人工智能辅助的蛋白质结构预测(AlphaFold-Multitimer)和虚拟筛选技术,从7000余种化合物中筛选出小分子bemcentinib。该化合物能竞争性结合α-syn的C端,阻断其与FAM171A2的相互作用,显著抑制纤维内吞和病理扩散。在小鼠模型中,脑室内注射bemcentinib可减轻症状且未观察到神经毒性。
Fig3. Summary of the major findings reported in the present study
总之,郁金泰团队的突破性研究成果首次发现了α-syn 纤维的神经元特异性受体FAM171A2,这一发现填补了帕金森病病理传播机制的空白,被审稿人高度评价为 “帕金森病领域的圣杯性工作”。此项研究意义重大,不仅深化了我们对帕金森病发病机制的理解,更为疾病治疗提供了全新的靶点。基于这一发现,靶向 FAM171A2 的策略有望在疾病早期阻断 α-syn 的传播,结合现有的对症治疗手段,实现 “标本兼治”,从而显著改善患者的生活质量。从长远来看,靶向 FAM171A2 的药物可能成为延缓甚至阻断疾病进展的 “游戏规则改变者”,为帕金森病患者带来新的希望。这一成果标志着帕金森病研究领域的重大突破,有望推动该领域的临床治疗取得实质性进展。南模生物拥有经验丰富的模型定制团队,可为客户定制敲除、条件性敲除、点突变、人源化、敲入等多种类型的基因编辑小鼠。此外,南模生物拥有含上万种成品小鼠的模型资源库,基本覆盖热门基因的敲除/条件性敲除小鼠、免疫缺陷小鼠、靶点人源化小鼠、自发疾病小鼠、Cre/Dre 工具鼠、荧光示踪小鼠等。若您有相关需求,欢迎拨打400-728-0660热线,或通过南模生物微信公众号在线咨询。我们的专业团队将竭诚为您服务!上海南方模式生物科技股份有限公司(Shanghai Model Organisms Center, Inc.,简称"南模生物"),成立于2000年9月,是一家上交所科创板上市高科技生物公司(股票代码:688265),始终以编辑基因、解码生命为己任,专注于模式生物领域,打造了以基因修饰动物模型研发为核心,涵盖多物种模型构建、饲养繁育、表型分析、药物临床前评价等多个技术平台,致力于为全球高校、科研院所、制药企业等客户提供全方位、一体化的基因修饰动物模型产品解决方案。